Este artículo se centra en el análisis del sistema de producción del aceite de oliva en la actualidad y de las estrategias que están siguiendo los empresarios de todas las fases del sistema de producción del aceite de oliva en España, en respuesta a las cambiantes circunstancias de los mercados, del consumo y en general de la sociedad. Las fases de la cadena de producción consideradas abarcan desde la producción agraria a la distribución. A lo largo del tiempo han ido cambiando y adaptándose unas a otras.
Como marco imprescindible se hace una breve referencia al contexto en el que se mueve la cadena de producción y sus tendencias: producción, comercio exterior, consumo, canales de venta, etc., así como a los grandes cambios en las políticas de referencia.
Alicia Langreo Navarro
Doctora Ingeniera Agrónoma
Resumen: Este artículo se centra en el análisis del sistema de producción del aceite de oliva en la actualidad y de las estrategias que están siguiendo los empresarios de todas las fases del sistema de producción del aceite de oliva en España, en respuesta a las cambiantes circunstancias de los mercados, del consumo y en general de la sociedad. Las fases de la cadena de producción consideradas abarcan desde la producción agraria a la distribución. A lo largo del tiempo han ido cambiando y adaptándose unas a otras. Como marco imprescindible se hace una breve referencia al contexto en el que se mueve la cadena de producción y sus tendencias: producción, comercio exterior, consumo, canales de venta, etc., así como a los grandes cambios en las políticas de referencia.
Palabras clave: Olivar, aceite de oliva, producción, empresas, cooperativas, comercio exterior, consumo
El aceite de oliva es un gran sector que, desde mediados del siglo XX ya era uno de los mayores bastiones de la exportación alimentaria española y, desde la adhesión a la Comunidad Económica Europea, ha consolidado aún más su posición. Es también uno de los ejes de la dieta alimentaria y ocupa un lugar importante en el consumo de los españoles. Asimismo, constituye una producción esencial del sector agrario, tanto por su aportación a la producción final agraria, especialmente en algunas comunidades autónomas y, como por la superficie ocupada, y su situación es clave en la sostenibilidad de la agricultura española.
A lo largo de los años las políticas que influyen en su quehacer cotidiano y la realidad socioeconómica del país han cambiado profundamente y el sistema productivo se ha ido adaptando. Esta historia de éxito tiene como protagonistas a los empresarios de las fases que integran el sistema productivo: agricultores, molienda, comercio mayorista, refinadores, envasadores, exportadores y distribución; los logros alcanzados se deben en gran medida a las estrategias seguidas por ellos.
El análisis de las estrategias empresariales requiere el conocimiento previo del sistema productivo, las características de sus empresas y las relaciones entre ellas, así como los factores que condicionan su trabajo: geografía y características de la producción y el consumo, rasgos del mercado y políticas de referencia.
El olivar para almazara ocupa 2,48 millones de hectáreas (MAPA, 2022) y está presente en 15 comunidades autónomas, aunque se localiza preferentemente en Andalucía. Cerca del 23% de la superficie se riega. El aumento de la superficie regada en la última década del siglo XX y lo que va del XXI es responsable del gran aumento de la producción.


El aumento del regadío ha disminuido sensiblemente la vecería, que aún así sigue siendo importante. Cabe mencionar especialmente la disminución de la producción de la campaña 2023/24 debido a la sequía. La aceituna para almazara aporta 2.621,46 millones de euros a la producción final de la rama agraria (4,6%) (MAPA, 2021).
El aceite de oliva es el tercer producto agroalimentario más exportado y España es el actor principal en el mercado mundial; con 4.477,7 millones de euros, es asimismo el segundo capítulo en exportación dentro de la industria alimentaria (que no incluye las frutas y hortalizas frescas). En las campañas comprendidas entre 2018 y 2022 el volumen exportado supuso más del 75% de la producción, lo que fue posible gracias a los stocks1 .
La producción española, de media, supone el 70% de la correspondiente a la UE y el 45% de la mundial, aunque la sequía de la última campaña ha llevado esta cifra al 26%. De todos modos, hay que recordar que se trata de un mercado pequeño: dentro del mercado mundial de grasas el aceite de oliva supone menos del 2-3 % del total.
CUADRO 1. Balance del aceite de oliva (miles de toneladas)

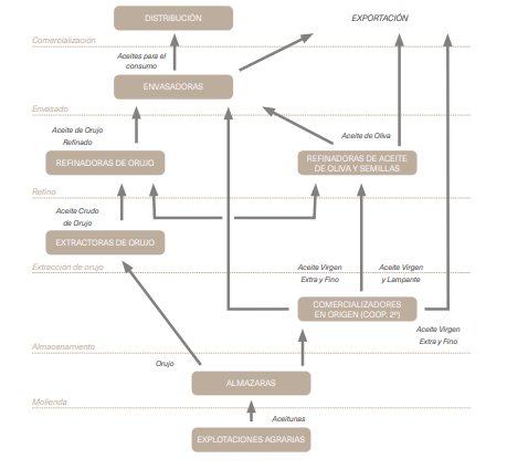
El sistema de producción de aceite de oliva da lugar a tres productos finales diferenciados que cuentan con cadenas de producción específicas, siendo algunas de las fases comunes y otras específicas de cada una de ellas. Estos tres productos son el aceite de oliva virgen y virgen extra, el aceite de oliva y el aceite de orujo de oliva. La elaboración de todos estos productos requiere la participación de agricultores, almazaras y envasadores; el aceite de oliva requiere también la participación de refinadoras y el aceite de orujo de oliva precisa de la intervención de extractoras y refinadoras de orujo.
Cabe señalar que en la cadena de producción no es relevante el mercado de aceituna (menos del 25% del total de la producción se vende como tal) debido al peso de las cooperativas entre las almazaras (por encima del 70% de la molienda) y la extensión de la molienda bajo contrato a maquila, lo que determina que la fase agraria y la de molienda estén muy verticalizadas. Sin embargo, es muy importante el papel de los mayoristas de graneles de aceite, entre los que se cuentan las cooperativas de segundo grado.
El aceite de oliva virgen, virgen extra y el aceite de oliva se venden al consumidor final sobre todo a través de la gran distribución (más del 90% de cuota de mercado2 ). El aceite de orujo de oliva se destina sobre todo a hostelería e industria, aunque los altos precios de venta al público del último año han favorecido el aumento de la venta al canal alimentación.
Antes de seguir adelante, es conveniente remarcar la importancia estratégica de la capacidad de almacenamiento en el funcionamiento del sistema productivo. Al principio de la década de los ochenta el mayor volumen de almacenamiento estaba en manos del Patrimonio Comunal Olivarero, que lo alquilaba preferentemente a cooperativas, pero a partir de la entrada de España en la entonces Comunidad Económica Europea (CEE) aumentó mucho la capacidad disponible en manos privadas, especialmente en las cooperativas, con el apoyo de las ayudas comunitarias. En la última campaña la capacidad utilizada de las cooperativas ha superado en el momento más alto las 460.000 toneladas y la de envasadores e industria ha rondado las 260.000.
El sistema productivo de aceite de oliva está estrechamente vinculado a las cadenas de producción de aceituna de mesa y de aceite de semillas. Con respecto a éste último, cabe decir que es muy frecuente que las grandes refinadoras y envasadoras trabajen con ambos aceites, dando prioridad a uno u otro según resultados.
Podemos considerar también que algunos productos de nicho, fundamentalmente aceites con Denominación de Origen y ecológicos, cuentan con sistemas productivos propios mucho más pequeños. De todos modos, la cuota de los aceites con D.O. es mucho menor que en otros productos como vinos o quesos.
Se escapa a la dimensión de este artículo el análisis de los condicionantes del funcionamiento del sistema productivo, pero nos parece imprescindible citar algunos de ellos: las políticas de referencia, especialmente los cambios en la PAC, la creciente regulación medioambiental que afecta a todas las fases del proceso productivo y las normas de seguridad alimentaria; la difícil innovación en producto debido a la rigidez de las definiciones oficiales; la fácil sustitución por otros aceites en usos de cocina, etc. Asimismo, hay que hacer una referencia a la subida de costes experimentada en los últimos años, que afectan a toda la cadena de producción.
La concentración de la producción y el consumo en el área mediterránea condiciona mucho las características del comercio mundial, aunque está aumentando sensiblemente el consumo en países no productores, y en algunos casos también la producción. Cabe señalar la importancia de los flujos comerciales en el Mediterráneo y la colaboración
Cabe señalar la importancia de los flujos comerciales en el Mediterráneo y la colaboración entre empresas de los distintos países. Por otro lado, para todos los grandes productores, especialmente para España, la exportación supone un volumen mucho más alto que el consumo interior; además, este volumen está experimentado un cambio de fondo, pasando lentamente de una exportación casi exclusiva de graneles sobre todo a Italia para su reexpedición desde allí, a una exportación de envasado a destino final
GRÁFICO 1. Estructura industrial de la cadena de producción del aceite de oliva

entre empresas de los distintos países. Por otro lado, para todos los grandes productores, especialmente para España, la exportación supone un volumen mucho más alto que el consumo interior; además, este volumen está experimentado un cambio de fondo, pasando lentamente de una exportación casi exclusiva de graneles sobre todo a Italia para su reexpedición desde allí, a una exportación de envasado a destino final3.
En la mayor parte de los países, especialmente en los más desarrollados, el canal de venta prioritario, y frecuentemente casi exclusivo (en España más del 90%), es la gran distribución, incluso con marca propia (MDD, que en España se encuentra entre el 55 y 60%), lo que condiciona todo el funcionamiento de la cadena de producción. Esto obliga a la existencia de grandes suministradores.
Con respecto al consumo interior, cabe señalar el gran cambio experimentado desde la última década del siglo XX, cuando el aceite virgen y virgen extra tenía una cuota en torno al 10%. En esa transformación coincidieron dos cuestiones vitales: de una parte la mejora técnica de las almazaras gracias al apoyo a la industria alimentaria que llegó a partir de la entrada de España en la Comunidad Económica Europea, antes de la plena aplicación de la OCM del aceite de oliva a nuestro país, y permitieron modernizar el proceso de producción, de forma que mejoró sensiblemente la calidad de los aceites aumentando el virgen y virgen extra obtenido. De otra parte, la estrategia de la gran distribución a finales de siglo XX que metió el virgen extra en los lineales en su búsqueda de diferenciación e imagen de calidad y a la vez inició el desarrollo de la MDD en aceite virgen en buena medida en contacto directo con almazaras y sus cooperativas de segundo grado, saltándose a la industria de refino y envasado, que perdió parte de su posición de fuerza en el sector.
En el año 2023, ciertamente anómalo debido a la baja cosecha que provocó altos precios al consumo, se consumieron en los hogares 456 millones de litros de aceite, de los que casi el 63% correspondió a aceite de oliva, virgen y virgen extra, casi 33% a girasol y menos de 3% a orujo de oliva. Este año la cuota de girasol y orujo subió y el virgen y virgen extra alcanzaron más del 30% del total de aceites.
Hay un número muy alto de explotaciones muy pequeñas, con escasa capacidad para modernizar o innovar; este pequeño tamaño también dificulta una gestión más profesional. Por otro lado, no todas las explotaciones son mecanizables, además del tamaño existe el frecuente problema de la excesiva pendiente. En el otro extremo hay un pequeño núcleo de explotaciones de buen tamaño, modernas, en regadío, muchas de ellas de olivar intensivo o superintensivo. En definitiva, se encuentra una situación dual en la fase agraria, en la que conviven explotaciones de buen tamaño e incluso grandes, con una gran cantidad de explotaciones muy pequeñas con serias dificultades para modernizarse e incluso sobrevivir. Cabe citar que un colectivo de explotaciones ha buscado formas jurídicas como comunidades de bienes, cooperativas de explotación en común o sociedades mercantiles pare evitar la disgregación de fincas entre herederos e incluso para reunir fincas viables. Recientemente se han producido inversiones de capital financiero (fondos) en explotaciones grandes de regadío.
Es interesante mencionar que desde la primera década del siglo XXI, y coincidiendo con avances en la mecanización, se está extendiendo el recurso de las explotaciones a contratar los trabajos con maquinaria a terceros, que bien puede ser agricultores cercanos con buena dotación de maquinaria o empresas especializadas; este proceso se da en explotaciones de todo tipo y puede llegar a que se contrate incluso la gestión a terceros. Por otro lado, los trabajos manuales también se contratan de forma crecientes a empresas de trabajo temporal (ETT). Ambos procesos suponen cambios de fondo en la organización del trabajo en el sector.
• Existen 350.000 explotaciones agrarias con olivar, de éstas, 247.318 tienen el olivar como orientación técnico económica (OTE) (Censo Agrario 2021, INE)
• Poco más del 11% de las explotaciones OTE olivar tienen un producto estándar superior (equivalente a ventas estimadas) a 25.000 Euros, este grupo reúne algo más del 50% de la superficie y aporta más del 60% de la producción final olivarera.
• Menos del 5% de las explotaciones tienen forma jurídica de sociedades, cooperativas o comunidades de bienes, es decir, no son persona física. En general son de mayor tamaño.
• Más del 80% de las explotaciones OTE olivar absorben menos de una Unidad de Trabajo Anual (UTA) y el 65,5% están por debajo de 0,5 UTA. Es decir, la mayor parte no tienen dimensión para generar el equivalente a un puesto de trabajo.
LA FASE INDUSTRIAL. LAS CIFRAS GLOBALES
Según el INE (2021) hay 1.609 empresas del sector de aceites y grasas, de las cuales la inmensa mayoría, el 80,2%, contaban con menos de 10 empleados asalariados y 286 (17,8%) tenían menos de 50.
CUADRO 2. Empresas de aceites y grasas según dimensión laboral (asalariados)

CUADRO 3. Cifras macroeconómicas de la industria del aceite y las grasas (millones de euros)

En 2022 la cifra de negocios del sector ascendió a 16.306 millones de euros, el 9,7% del total de la industria alimentaria.
Las cifras del INE incluyen todos los aceites y grasas, aunque la inmensa mayoría de las empresas trabajan con aceite de oliva, concretamente el colectivo mayor es el de almazaras. Las empresas de mayor dimensión suelen trabajar con todos los aceites vegetales: todas las calidades de oliva y semillas, especialmente girasol. Hay empresas de aceite de soja que no trabajan con aceite de oliva. Existe también un gran número de envasadoras, la mayoría trabajan también en otras fases de la cadena de producción de aceite, las más pequeñas suelen pertenecer a almazaras.
A continuación se aborda una rápida visión de las industrias y comercializadoras dentro de la fase industrial de la cadena de producción.
Según la información del Ministerio de Agricultura, Pesca y Alimentación, en la campaña 2022/23 proporcionaron datos de su molturación un total de 1.805 almazaras. Además, el MAPA menciona otras 30 que no ofrecieron datos y, previsiblemente, no estuvieron operativas.
En la primera década del siglo XXI la Agencia para el Aceite de Oliva recogía la existencia de 1.832 almazaras; las cifras siguen siendo prácticamente las mismas. Según la misma fuente y en la década referida, el 90% de las almazaras molturaban menos de 250 toneladas, y sólo 400 más de 500 toneladas; 230 molturaban más de 1.000 toneladas y 8 almazaras más de 5.000. Se trata, por tanto, de un sector excesivamente fragmentado. Lamentablemente no existe información posterior que indique el volumen.
Existe un claro predominio de las cooperativas, en el sector se viene reconociendo como dato válido que del orden del 50% de las almazaras son cooperativas y que reúnen del orden del 70% de la molturación. Del resto de las almazaras una buena parte trabaja a maquila, de forma que cobra por el servicio prestado y, en su caso, vende el aceite en nombre del agricultor y en las condiciones que éste determina
Las almazaras que son cooperativas con frecuencia suelen aportar los suministros necesarios para el cultivo a sus socios, con ese fin suelen pertenecer a cooperativas de segundo grado especializadas en suministros. Algunas se han planteado también poner en marcha secciones de cultivo, enfocadas a los agricultores “desactivados”, que recurren a contratar las labores precisas. Generalmente las cooperativas aceiteras suelen estar especializadas, aunque a veces se hacen también cargo de otros productos de los socios como cereales o frutos secos; algunas cooperativas cuentan con almazara y bodega.
Una buena parte de las almazaras cooperativas pertenecen a cooperativas de segundo grado que asumen la comercialización de los aceites, quedando las tareas de la cooperativa de primer grado centrada en la producción. Estas cooperativas de segundo grado son actualmente grandes empresas que exportan directamente, cuentan con marcas propias y trabajan con la gran distribución.
La mayor parte de las almazaras suelen disponer de envasadora, generalmente pequeña en proporción al aceite producido. Lo más frecuente es que envasen una parte del aceite de oliva virgen y/o virgen extra producido para los socios o para el mercado local. Algunas almazaras con envasadora han conseguido situarse bien en nichos de mercado, para lo que cuentan con marcas conocidas en el mercado destino, dentro de éstas hay un colectivo con olivos propios y todas tienen altos estándares de calidad; muchas están en ecológico. Salvo algunas excepciones no muy representativas, las almazaras no están vinculadas a la industria del refino y muy pocas son grandes envasadoras.
Una buena parte de las almazaras cooperativas pertenecen a cooperativas de segundo grado que asumen la comercialización de los aceites, quedando las tareas de la cooperativa de primer grado centrada en la producción. Estas cooperativas de segundo grado son actualmente grandes empresas que exportan directamente, cuentan con marcas propias y trabajan con la gran distribución.
Existe un enorme mercado de graneles de aceites de oliva de las distintas calidades que son vendidas por las almazaras o las cooperativas de segundo grado a las que pertenecen y son adquiridas por refinadores o envasadores, o bien son exportados.
Cabe mencionar que las almazaras y, en su caso, las cooperativas de segundo grado a las que pertenecen las almazaras cooperativas cuentan con la mayor capacidad de almacenamiento de aceite, lo que tiene importancia estratégica ya que el aceite se produce en pocos meses y debe salir a lo largo del año.
Desde el ingreso de España en la CEE las almazaras están viviendo un proceso continuo de mejora técnica que ha sido posible gracias a los fondos europeos para las industrias alimentarias. En un primer momento fue el cambio en el sistema de molienda, siguieron patios, sistemas de almacenamiento, laboratorios, etc.; ahora, además de continuar muchas de estas inversiones, se está abordando la informatización de la industria. Este conjunto de mejoras ha sido esencial en la configuración de lo que es hoy el sector de aceite de oliva.
La magnitud del mercado de graneles y el hecho de que una enorme parte de las exportaciones se realicen en forma de graneles determina la importancia de las empresas mayoristas. En este artículo entendemos como tales a las empresas que compran y venden graneles sin hacer ninguna actividad industrial (refino o envasado). Entre estas en principio hay dos grandes bloques: las cooperativas de segundo grado y los grandes compradores de graneles sobre todo para la exportación.
Queremos hacer hincapié en las grandes cooperativas de segundo grado, que juegan un rol muy relevante en la organización del sector. Empezaron a constituirse en los años noventa del siglo pasado y desde entonces han aglutinado a un buen número de almazaras cooperativas de primer grado. Son las grandes ofertantes de graneles de aceite virgen, virgen extra y lampante en el mercado. En la actualidad hay cuatro grandes cooperativas de segundo grado, cuya actividad principal es la venta de aceites, que facturan más de 100 millones de euros4 .
Existen distintos modelos de funcionamiento, de forma que las almazaras cooperativas asociadas pueden mantener o no el envasado de aceite para sus socios agricultores o el mercado local y pueden tener una vinculación más o menos estrecha. También existen modelos distintos en cuanto a la opción diversificación versus especialización. Algunas de las más grandes actúan en más de una comunidad autónoma.
Todas ellas envasan una parte de su producción y venden directamente a la gran distribución, con marca propia o de la distribución (MDD). Todas ellas exportan directamente y tienen unidades comerciales en los países destino. Una parte considerable de su producción la destinan a refinadoras–envasadoras. Salvo la excepción de una de las mayores cooperativas, estas empresas no participan en el refino.
Hay 19 empresas asociadas a la Asociación Nacional de Aceite de Orujo, entre extractoras y refinadoras. Prácticamente todas tienen extractora, algunas más de una instalación, y hay algunas que no pertenecen a la asociación.
Según la organización interprofesional del aceite de orujo de oliva (ORIVA) hay 49 industrias extractoras de aceite de orujo que producen entre 120.000 y 140.000 toneladas de aceite de orujo crudo, una parte considerable del cual (más del 80%) se exporta. Se trata de empresas generalmente pequeñas o medianas. Estas empresas tratan anualmente unos 6,5 millones de toneladas de alperujo, el residuo de la molienda de las aceitunas en las almazaras.
El tratamiento de ese residuo las convierte en empresas medioambientales incluidas de lleno en la economía circular; los altos costes del transporte de alperujo son responsables de que las almazaras precisen la existencia de extractoras de orujo relativamente cerca, eso determina su distribución en la península. Su producto final es el aceite crudo de orujo, la mayor parte de ellas, la más modernizada, produce electricidad a partir de biomasa, hay restos de la aceituna que se acaban destinando a abonos y determinados productos para la industria química.
La mayor parte de las extractoras de orujo tienen vinculaciones de capital con almazaras, o bien son cooperativas de segundo grado y cuentan con almazaras cooperativas asociadas, o bien son sociedades mercantiles que tienen entre sus socios a almazaras. Un pequeño grupo pertenece a empresas que cuentan con actividad de refinado de aceite de orujo crudo. También existen algunas extractoras independientes
Existen unas 24 instalaciones de refinado de aceites. De éstas, según ORIVE, 10 son refinadoras de aceite de orujo crudo y el resto refinan aceites lampantes de oliva y aceites de semillas.
El refinado del aceite de orujo necesita instalaciones industriales específicas, diferentes a las que acometen el refinado de aceite lampante. La mayor parte de las 10 industrias existentes pertenecen a los grandes grupos de refino–envasado, que también trabajan con aceites de oliva lampantes y de semillas.
Las refinadoras de aceites de oliva, lampante y crudo de oliva, pertenecen a los grandes grupos empresariales industriales, son a la vez grandes envasadoras y exportadoras.
En su momento, cuando la calidad de los aceites que salían de las almazaras era muy deficiente, antes de la gran mejora técnica acometida tras el ingreso de España en la CEE, el refino de los aceites mejoraba mucho la calidad al disminuir la acidez y equilibrar los sabores, pero, en la actualidad, la calidad de una parte enorme de la producción, y la consiguiente subida del consumo de aceite virgen y virgen extra, ha quitado importancia en el sistema productivo a la actividad de refinado y, con ella, a las empresas que la realizan.
Es difícil conocer con exactitud el número de instalaciones envasadoras de aceite activas en cada una de las campañas, en el sector se viene dando la cifra de unos 1.800 y el Ministerio de Agricultura, Pesca y Alimentación indicaba más de 1.600 activas hace unos años, con más del 90% situadas en almazaras, todas ellas muy pequeñas. Esto se debe a que la mayor parte de las almazaras envasa al menos una pequeña parte para sus socios, sus suministradores de aceituna o para el mercado local. En general lo envasado por las almazaras es sólo una pequeña parte de su producción, el resto se vende en forma de graneles, bien directamente o bien a través de una cooperativa de segundo grado en su caso.
Paralelamente, las 10 mayores envasadoras reúnen del orden del 90% del producto envasado y las 6 mayores el 55%. Es decir, aunque hay un gran número de instalaciones en las que se envasa, esta actividad está muy concentrada.
Entre las grandes envasadoras las hay pertenecientes a cooperativas de segundo grado, a las industrias de refinado de aceites, alguna independiente, alguna perteneciente a la gran distribución o la distribución especializada en HORECA y algunas a exportadores
Hay muchas empresas del sector que exportan directamente, bien sea en forma de graneles o envasado, pero las empresas que lo hace de forma habitual son unas 60. La asociación ASOLIVA, que reúne a los exportadores de aceite de oliva, cuenta con 50 socios, hay además algunas cooperativas exportadoras no asociadas. Los asociados a ASOLIVA suman el 95% de las exportaciones de envasado y entre el 50 y 75% de las realizadas a granel.
La exportación de graneles se dirige prioritariamente a Italia para ser reexportado desde allí, con frecuencia envasado y con marcas italianas. La exportación de aceite envasado se dirige a destinos finales en países no (o poco) productores y ha aumentado considerablemente, muchas veces se hace mediante acuerdos con la distribución local. Hay exportadores que envasan en los países de destino, lo que reduce los costes logísticos.
Los grandes envasadores suelen ser las grandes firmas refinadoras–envasadoras y las grandes cooperativas de segundo grado. Muchas firmas exportan tanto graneles como envasado. Las mayores exportadoras cuentan con redes comerciales en destino.
El sistema de producción de aceite está muy verticalizado, es decir, existen fuertes vínculos de capital.
entre empresas de las diferentes fases de la cadena de producción. Las principales vinculaciones verticales son:
• Entre la fase agraria y la de molienda. Se estima que aquí la verticalización llega al 80-90% y se debe al peso de las almazaras cooperativas y a la importancia de la molienda bajo la forma de maquila entre las almazaras no cooperativas y sus suministradores.
• Entre la industria extractora de orujo y la molienda. Se estima que la verticalización alcanza del orden del 50-75% al menos. Se concreta en formulas de cooperativas de segundo grado o sociedades mercantiles en las que los socios o accionistas son almazaras suministradoras de alperujo.
• Entre la molienda y el comercio mayorista. Se concreta en la participación de almazaras cooperativas en cooperativas comercializadoras de segundo grado.
• Entre molienda y envasado de aceite virgen y virgen extra. Se concreta en el hecho de que un número alto de almazaras envasen al menos una parte pequeña de su producción, en la actividad de envasado de las grandes cooperativas de segundo grado y en la existencia de algunas empresas que cuentan con producción agraria, molienda y envasado, generalmente son empresas de calidad diferencial. Dado que la molienda está muy verticalizada con la producción agraria, este tipo de verticalización implica a agricultura, molienda y envasado.
• Fase de refinado de aceites y envasado. Se concreta en que las mayores refinadoras cuentan con grandes instalaciones de envasado, lo que las sitúa entras las primeras firmas envasadoras.
• Exportación y las fases anteriores de la cadena de producción: En el caso de los aceites vírgenes y vírgenes extra, existe verticalización cuando las almazaras cooperativas o las cooperativas de segundo grado exportan directamente. Para el conjunto de los aceites provenientes del olivar la verticalización se da entre refinadores, envasadores y exportadores, ya que todas esas actividades la realizan las mismas empresas.
En definitiva, en el sistema de producción del aceite de oliva existe un alto grado de verticalización entre la fase agraria y la molienda de una parte y entre el refino, envasado y exportación de otra. Eso explica que apenas haya mercado de aceituna y que el primer gran mercado sea el de graneles de aceite virgen, virgen extra y lampante, además de crudo de orujo.
La verticalización existente entre envasadoras y distribución minorista es menor considerando la participación directa en el capital de las empresas de las otras fases. Apenas hay alguna gran distribución minorista que cuenta con envasadora de aceites, así como de envasadores con distribución a HORECA. Sin embargo, existen importantes acuerdos de suministro a medio plazo con especificaciones de calidad, en espacial para la MDD, que sin duda constituyen un tipo de relaciones verticales estables entre fases a través de relaciones contractuales rígidas y a medio plazo.
Hasta aquí hemos tratado las explotaciones agrarias y las industrias de las distintas fases que integran la cadena de producción, sus condiciones y las relaciones verticales entre ellas, la parte siguiente se dedica a las empresas. Como se ha dicho al principio, ellas son las principales protagonistas de los resultados del sector y las que, con sus estrategias, definen el futuro.
Los principales tipos de empresas de la cadena de producción del aceite de oliva en la actualidad son:
• Explotaciones agrarias, de diferentes tamaños y grados de mecanización.
• Pequeñas almazaras independientes, que venden graneles a envasadoras y/o refinadoras exportadoras y envasado en el mercado local o, en su caso, en algún mercado de nicho con calidad diferencial. Algunas tienen olivar propio.
• Grandes almazaras y cooperativas de segundo grado, que operan grandes volúmenes, cuentan con una alta capacidad de almacenamiento, envasan vírgenes y vírgenes extra, exportan directamente y son las grandes ofertantes de graneles en el mercado nacional; tienen diferentes estrategias en el binomio precio & calidad, la mayoría están especializadas en el sector del aceite, aunque hay excepciones y algunas se encuentran entre las mayores firmas del sector.
• Extractoras de orujo, no son empresas muy grandes, suelen estar verticalizada bien con las almazaras bien con las refinadoras, aunque hay algunas independientes.
• Refinadoras-envasadoras, esta categoría reúne a las mayores empresas del sector. Generalmente compran graneles en el mercado y apenas cuentan con almazaras. Trabajan con todo tipo de aceites: virgen extra, virgen y aceite de oliva, aceite de orujo de oliva y semillas. Son las mayores exportadoras de envasado y de graneles. En ellas predomina el capital familiar, con excepciones, y han crecido mucho en lo que va de siglo. Son las propietarias de las marcas industriales principales.
• Envasadoras independientes, son grandes empresas, alguna está vinculada a la distribución minorista o a mayoristas de hostelería. Alguna está especializada en HORECA. Algunas son grandes exportadoras.
En este apartado vamos a hacer un somero análisis de las características de estas empresas, con una referencia a las principales, así como a las dinámicas más importantes. Pero antes haremos un poco de memoria, a fin de cuentas este es uno de los principales sectores del sistema agroalimentario español y en él trabajan varios de los grandes grupos agroalimentarios.
Una cuestión interesante y que ha tenido repercusión significativa en el devenir de las empresas del sector es el interés del poder político en él, tanto por la amplitud de su base social, los olivareros, como por ser un producto emblemático del sistema alimentario español, llegando a considerarse sector estratégico. Este interés se ha manifestado en la presencia de capital público en el sector, en las presiones sobre todo a las Cajas de Ahorro y Rurales en su momento y en las estrategias puestas en práctica por varios Gobiernos para conseguir una gran empresa española en el aceite de oliva.
En el inicio de la transición política el sector estaba compuesto por una serie de empresas originariamente de capital español, bien de comerciantes vascos y catalanes o de algunas familias andaluzas (Langreo, 2010). Todas ellas trabajaban oliva y girasol, dando más peso a uno u otro según fuese el mercado. Algunas de estas firmas, por diversas circunstancias, eran entonces de capital multinacional, bien empresas del sector de las grasas o firmas multisector; inicialmente su interés estaba más en el aceite de semillas que en oliva. Todas ellas contaban con marcas conocidas, que reforzaron su importancia tras la crisis del aceite desnaturalizado de colza.
Poco antes había emergido el grave problema financiero de UTECO Jaén. Los años siguientes fueron muy dinámicos en movimientos de capital en la industria alimentaria y en ellos se produjo la retirada del capital de los bancos españoles, que tenían grandes inversiones industriales, aunque aumentaron las participaciones de las Cajas de Ahorro. En el aceite se dio una concentración de empresas familiares; también en estos años el Gobierno decidió jugar directamente en el sector tanto con la penetración directa de capital público, entre otras cosas para solventar la crisis de UTECO Jaén, como por presiones directas a las empresas familiares de cara a tener “un campeón mundial en el sector del aceite de oliva”. Otro hecho significativo fue la salida a bolsa de KOIPE, empresa que durante muchos años ha sido la mayor del sector, aunque duró poco.


En definitiva, poco antes del cambio de siglo la mayor firma española, KOIPE, era de capital multinacional y estaba en una situación crítica debida a los movimientos erráticos de su matriz, entonces el grupo Ferrucci. Otros tres grandes grupos estaban en una situación complicada: el Estado quería salir de Coosur, que acumulaba pérdidas debido a una gestión errática y a su sobredimensionamiento, Unilever quería salir de La Masía y Aresbank quería salir de Agribética. Todo esto introducía una gran inestabilidad en la industria. Paralelamente había una orla de empresas familiares de capital español que crecían a buen ritmo y apostaban por la exportación y ya se habían formado algunas cooperativas de segundo grado de gran tamaño que jugaban fuerte la baza del aceite virgen aprovechando la apuesta de la gran distribución por este segmento.
En el año 2000 Unilever vendía La Masía al grupo familiar Migasa, una de las firmas familiares del sector, que en esa década continuó adquiriendo o llegando a diversos tipos de acuerdos con otras firmas españolas, protagonizando uno de los principales procesos de concentración. En los primeros años del siglo se liquidó el grupo de capital público, Coosur y Olcesa, que fue adquirido por Consorcio Jaén Oliva, perteneciente en un 80% a Aceites del Sur, otro de los grupos familiares protagonista de la concentración del sector. Por su parte Aresbank vendió su participación en Agribética al grupo portugués Nutrinveste, que la transformó en Sovena Ibérica y optó por aumentar su envasado tras un acuerdo con Mercadona.
Pero fue la puesta en venta del grupo Koipe lo que provocó un terremoto en el sector, fue adquirido por el grupo español multisector SOS&Cuétara (75,9%) liderado por los hermanos Salazar, quedando el resto en las Cajas de Ahorro andaluzas. El grupo SOS Cuétara estaba embarcado en una estrategia de crecimiento que a partir de entonces se centro en el aceite: en 2004 adquirió el Grupo Minerva en Italia con objeto de hacerse con marcas comercializadas en Estados Unidos, en 2006 compró Carapelli, también con una cuota significativa en EE UU y en 2008 se quedó el negocio de aceite de oliva de Unilever, que tenía la marca Bertolli, de gran valor simbólico; con todo esto llegó a tener una cuota del 30% en EE UU. Esta estrategia contó con el respaldo del Ministerio de Agricultura español, que por fin conseguía tener su “campeón mundial” español en el aceite de oliva. Los precios pagados fueron altos y la crisis económica iniciada en 2008 afloró los muchos y graves problemas económicos del grupo.
Una cuestión a destacar de los años previos a la crisis es el Proyecto Tierra, desarrollado por el grupo Sos-Guetara (KOIPE) que inicia su andadura en 2007 bajo la dirección de los hermanos Salazar con el fin de limitar la dependencia de las compras de aceite a las almazaras ante las fuertes fluctuaciones de los precios. El objetivo era invertir en olivar superintensivo de nueva plantación en el sur de España y Portugal e incluso en Italia y en almazaras de forma que se autoabasteciera en un 30-40%; en un primer paso el grupo adquirió el 50% de la empresa de servicios al olivar Todolivo, que se haría cargo de los cultivos.
Mientras tanto, en estos años, las restantes empresas, mayoritariamente de capital familiar o cooperativo, hicieron importantes inversiones en ampliación y mejora de instalaciones y capacidad de almacenamiento, envasado en PET, etc. Algunas invirtieron en instalaciones industriales en los países ribereños del Mediterráneo no pertenecientes a la UE, todas mejoraron sus redes comerciales en los países destinos de las exportaciones, que aumentaron muy significativamente.
Entre las empresas de capital español se habían consolidado las firmas andaluzas Acesur, que acabó comprando el grupo de capital público Coosur, y Migasa, que se distanciaron del resto en dimensión y actividad. Mientras Sovena se había convertido en la principal envasadora aupada por su condición de interproveedora de Mercadona. Entre las cooperativas el grupo más dinámico fue Hojiblanca, ahora Dcoop, que desarrollo todo un proyecto de concentración cooperativo, con nuevas adhesiones a la cooperativa de segundo grado y creación de empresas mercantiles con objetivos concretos y diferentes socios y en 2009 era el primer productor mundial de aceite de oliva.
La siguiente etapa se inicia con la crisis económica de 2008, particularmente dura y que no empezó a remontar hasta 2015, continuó con la crisis sanitaria del COVID en 2020, transformada en crisis de suministros y con las derivadas de las guerras de Ucrania y Oriente Medio. La crisis de 2008 se caracterizó por la caída del consumo de los productos de más valor, donde se sitúa el aceite de oliva, la estrategia de la gran distribución de bajos precios generalizados y la presión sobre los márgenes de toda la cadena como palanca del proceso de concentración vivido por la distribución y el aumento de la cuota de los establecimientos de descuento.
Los problemas económicos mundiales continuaron cuando aún no se había acabado de superar la crisis financiera: la ruptura de la cadena de suministros mundial, las fluctuaciones del precio del petróleo, la crisis de costes, más acusada en España, o los años de alta inflación. En definitiva, ha sido una etapa muy complicada para la industria alimentaria.
En el caso del aceite de oliva la orientación a la exportación del sector permitió aminorar los efectos del estrechamiento de márgenes en la cadena de producción. Destacan los efectos del crecimiento de la cuota de la marca de la distribución (MDD), que ya era alta al inicio del siglo XXI y que ha crecido tanto en la crisis iniciada en 2008 como en los dos últimos años, y que resta posiciones y valor a las marcas industriales, alterando las posiciones de las principales firmas dentro del sector. El crecimiento de la MDD se registra tanto en aceite virgen y virgen extra como en oliva.
El crecimiento de la cuota de los establecimientos de descuento en los años de la crisis, con su estrategia de precios muy bajos y poca amplitud de gama, junto a las continuas ofertas del resto de establecimientos de la gran distribución y el crecimiento de la MDD condicionó el trabajo del sector.
Dentro de la influencia de la estrategia de la gran distribución en la industria el caso de Mercadona merece una mención específica. Ya bien entrada la primera década del siglo desarrolló la estrategia de contar con “interproveedores”, firmas industriales que se comprometían a trabajar en exclusiva para esta distribuidora dentro del mercado español, de la que se convertían en única o casi única proveedora con rígidas condiciones de suministro y gran capacidad de control. Generalmente estos acuerdos obligaban a suministrar para toda la cadena y forzaban un crecimiento acelerado de la firma industrial que no todas podían afrontar. Dentro de esa estrategia Mercadona contó con Sovena como interproveedora en el sector del aceite de oliva, lo que determinó su crecimiento en envasado. La distribuidora ya venía mostrando su interés por participar en la cadena de producción (carnes frescas y transformadas, pescados, bollería y pan, etc.) en su deseo de controlar todo el proceso; en el caso del aceite de oliva Mercadona participó en la producción agraria a través del Fondo vinculado Atitlan que constituyó al 50% la firma Elaia con su interproveedor Sovena en 2010 y adquirió el Proyecto Tierra a Grupo SOS Cuetará (Koipe) aprovechando el proceso de desinversiones de éste último6.
El hecho más importante en el sector en los años de la crisis fue la desintegración del grupo SOS-Cuetara, cabecera de Koipe, su sustitución por Deoleo y su paulatina pérdida del liderazgo sectorial, con lo que se esfumaba el “campeón mundial del aceite de oliva” que tanto había buscado el poder político. Las causas de esta debacle fueron varias, desde las prácticas en la gestión, al alto precio pagado por las firmas italianas, cuando ya las marcas industriales estaban perdiendo valor por el auge de la MDD, o el crecimiento empresarial excesivamente rápido y diseñado en un entorno de expansión económica.
En un primer momento el grupo se deshizo de los activos no vinculados al aceite y, mientras bajaba rápidamente la participación de los hermanos Salazar, subía la de las Cajas (40% en 2011) y se cambiaba el nombre de la empresa, ahora Deoleo. En la composición del capital de Deoleo incidió el poder político, que avaló la entrada del Fondo Financiero Británico CVC7 (18% del capital en 2011/12, que ascendió al 50% en 2015 y luego superó ese porcentaje) con ciertos compromisos en la gestión; por otro lado, la propia crisis de las Cajas llevó a la salida de la mayor parte a los largo de los años. Más tarde, una operación de reducción de capital perjudicó las finanzas de distintos socios locales, entre los que se contaban algunas cooperativas, aunque fue fundamental para salvaguardar la firma.
A lo largo de los años Deoleo, que sigue siendo dueña de las principales marcas emblemáticas españolas e italianas, ha ido bajando sus ventas, ha disminuido su capacidad de refino y en general su estructura industrial tanto en Italia como en España y se ha dedicado sobre todo a envasar y hacer una estrategia basada en el valor de sus marcas que le ha reportado pérdidas varios años. A finales del 2023 CVC anunció su deseo de dejar el capital de Deoleo, sin que en el momento de cerrar este artículo se haya concretado nada, la posibilidad de que una o varias empresas españolas del sector opten a hacerse con la parte de CVC está sobre la mesa.
Entre las mayores firmas del sector, cabe destacar el crecimiento de Migasa y Acesur en estos años, ambas de capital familiar andaluz, tanto mediante el crecimiento directo de sus instalaciones como por la adquisición del total o parte de otras firmas, ambas tienen producción en países no europeos del Mediterráneo, ambas han consolidado y ampliado su red comercial exterior, tienen algo de presencia en molienda y trabajan todos los tipos de aceite procedentes de olivar y de semillas, asimismo cuentan con envasado en mercados destino, lo que aligera los costes logísticos y cuentan con algunos cultivos y almazaras.
Por su parte, Sovena España, cuyo capital sigue en manos de Nutrinveste, holding agroindustrial del grupo portugués Jorge de Mello, es la primera empresa de aceites del mundo y tiene presencia industrial en varios países, es la mayor envasadora mundial para MDD, además de contar con marcas propias. Sovena ha mantenido su presencia en el cultivo del olivar y la molienda a través de la firma Nutrifarms, mientras en girasol ha formado una Joint-venture con la cooperativa Acor. Sovena España ha aumentado sus exportaciones tras dejar de ser interproveedor de Mercadona.
CUADRO 5. Principales exportadores de aceite de oliva envasado (miles de litros)

CUADRO 6. Principales comercializadores de aceite de oliva en el mercado nacional (miles de litros)

Otro de los grandes cambios en el sector desde el inicio de la crisis de 2008 ha sido la transformación de la cooperativa Hojiblanca en Dcoop, su expansión a otros sectores (vino, porcino, cereales, lácteos) y su gran crecimiento en el sector del aceite, que la han llevado a la segunda posición en el ranking de cooperativas españolas según facturación y al tercer puesto entre los exportadores. Dada la importancia de esta empresa y su ejemplar proceso de crecimiento, merece la pena una rápida visión a su historia.
La Cooperativa Hojiblanca se constituyó en 2003 resultado de la fusión de las cooperativas de segundo grado Cordoliva y la SCA Oleícola Hojiblanca, que aportaron unas 40 cooperativas de primer grado. En 2007 creó la firma Mercaoleo en colaboración con Cargill. En 2009 creó la figura de “socio colaborador” para aquellas cooperativas que querían mantener su propio envasado, aportando sólo los graneles; hasta entonces sólo envasaba la cabecera Hojiblanca. A lo largo de todo el periodo fue continuó el goteo de cooperativas que se integraban. En 2013 la cooperativa Hojiblanca vendió su marca principal y la planta de envasado de Antequera a Deoleo, convirtiéndose en accionista de ésta con casi el 10%, participación que vendió al año siguiente. Este mismo año la cooperativa cambió su denominación a Dcoop SCA. También en 2013 creó con Aceites Toledo Qorteba Internacional SL para refinar y almacenar aceites y fabricar salsas. Desde entonces ha tenido una estrategia de fortalecer su estructura industrial y comercial. En 2016 se asoció con la americana Pompeiam, envasadora ubicada en Estados Unidos, loque le permitió tener una sólida posición en ese mercado, y en esos años se quedó también el 100% de Mercaoleo8 .
En definitiva, el sector cuenta en la actualidad con cinco grandes empresas en su cabecera, con facturaciones en el sector cercanas o superiores a los 700 millones de euros, las dos mayores son dos firmas familiares andaluzas con presencia en más países mediterráneos, Migasa (1.860 millones de euros de facturación en 2023) y Acesur (1.150 millones de euros de facturación 2023), hay una empresa de capital portugués con gran presencia internacional, Sovena (775 millones de euros de facturación 2023), una gran cooperativa oleícola, DCOOP, con presencia también en terceros países, y Deoleo (837,6 millones de euros de facturación 2023), que está abandonando su actividad industrial y sigue pendiente de la salida del fondo CVC de su capital. Todas ellas son grandes exportadoras, envasan, cuentan con marcas propias y hacen MDD y, a excepción de Dcoop (1,409,3 millones de euros de facturación en 2023 incluyendo otros sectores), trabajan con aceites de oliva y semillas.
A este grupo líder le sigue un grupo de 15 empresas con facturaciones superiores a los 150 millones de euros, entre las que hay tres cooperativas. A excepción de éstas, las restantes trabajan con aceite de oliva y semillas, casi todas ellas tienen refino. Cuentan con marcas propias, hacen MDD y exportan. Al igual que el grupo anterior y excepción hecha de nuevo de las cooperativas, estas empresas se abastecen en el potente mercado de graneles.
Como se ha mencionado más arriba, el número de firmas aceiteras9 , muchas dedicadas a la molienda, es muy alto y entre ellas las hay especializadas en mercados de nicho, frecuentemente con el cultivo incorporado, pero la mayoría concurren al gran mercado de graneles, vendiendo generalmente a firmas de mayor tamaño que refinan, envasan y exportan. Entre las firmas de menor tamaño también hay algunas extractoras de orujo. En el caso de las cooperativas almazareras cada vez quedan menos fuera de la cobertura de las grandes cooperativas de segundo grado. El Anuario de Alimarket 2024 recoge 120 empresas con facturaciones superiores a los 3,2 millones de euros, de las que sólo 29 facturaron en 2023 más de 100 millones de euros.
España cuenta con un potente sistema de producción de aceite de oliva en todas sus gamas, bien estructurado y fuertemente verticalizado, bien situado en el contexto internacional como se ha visto a lo largo de este artículo. También cuenta con dos organizaciones interprofesionales, para aceite de oliva y para aceite de orujo de oliva, y con la Fundación Patrimonio Comunal Olivarero que realizan un buen trabajo de promoción e investigación en diversos ámbitos.
Por el momento, aún está pendiente la superación de los problemas climáticos recientes, primero la tormenta Filomena en 2021, que dañó muchos olivos, y posteriormente la sequía, sobre en 2023, que ha provocado una escasez de materia prima aún no superada, afectando seriamente los mercados interior y exterior y el consumo.
Dentro de la fase agraria, la comparación de los Censos Agrarios de varios años muestra un proceso de concentración de las explotaciones, pero está siendo demasiado lento dado el envejecimiento de los empresarios y las necesidades de inversión y modernización. En respuesta a esto se están produciendo algunos fenómenos no adecuadamente recogidos en las fuentes estadísticas. El primero es la generalización del recurso a contratar sociedades de servicios con maquinaria agrícola o empresas de trabajo temporal para gran parte de las labores, este proceso llega a la contratación de la gestión, de hecho, hay empresas que ofertan una gestión integral del olivar. El otro, es la entrada de capitales no agrarios en el cultivo, al igual que en otros leñosos, entre ellos fondos de inversión; se desconoce la magnitud y las características de este fenómeno, salvo que invierte en fincas grandes de regadío y opta por el olivar superintensivo.
España cuenta con un potente sistema de producción de aceite de oliva en todas sus gamas, bien estructurado y fuertemente verticalizado, bien situado en el contexto internacional como se ha visto a lo largo de este artículo. También cuenta con dos organizaciones interprofesionales, para aceite de oliva y para aceite de orujo de oliva, y con la Fundación Patrimonio Comunal Olivarero que realizan un buen trabajo de promoción e investigación en diversos ámbitos
Cabe mencionar la existencia de dos realidades en la fase agraria: el cultivo de dimensión adecuada, regadío y altas producciones junto a una gran extensión de olivar de secano, en parte con dificultades para una mecanización integral, con frecuencia situado en áreas con elevadas pendientes, que no resulta fácil de rentabilizar. A pesar de que es una realidad que está muy presente en el discurso político y de las organizaciones agrarias no se vislumbra una solución eficiente para este olivar menos productivo.
En el segmento de las almazaras cooperativas cabe destacar el proceso de concentración mediante incorporación a cooperativas de segundo grado que está permitiendo ganar dimensión en el mercado de graneles, a la vez que se mantiene un mercado local de envasado significativo. Por otro lado, se ha asentado y está creciendo un grupo de almazaras, sociedades mercantiles en buena medida, aunque también hay cooperativas, que trabajan un mercado de alta gama con precios más altos.
Está aumentando el volumen de aceite virgen y virgen extra ecológico, lo que fortalece los mercados de nicho. Cabe señalar que mientras se mantenga un porcentaje alto de consumo de aceites vírgenes se mantienen una oportunidad de un mercado directo para las almazaras; sin embargo, el mercado de aceites con Denominación de Origen sigue manteniéndose pequeño y no acaba de despegar, lo mismo sucede con el mercado de aceites varietales, una mejora en esa línea permitiría ampliar los mercados de nicho, pero hay pocas grandes empresas interesadas en su desarrollo. En términos generales las almazaras tienen un buen nivel en sus instalaciones y grado de mecanización, estando pendiente aún en un número considerable la informatización.
Una cuestión importante es la mejora experimentada a lo largo de este siglo en el funcionamiento del mercado de graneles, hoy mucho más transparente y con calidades definidas. La mayor dimensión de los vendedores, en buena medida cooperativas de segundo grado, ha permitido avanzar en la mejora de la comercialización y en el equilibrio del sistema, lo que no ha evitado fuertes tensiones en el último año debidas a la baja cosecha. En esta mejora han jugado un papel relevante algunos servicios públicos como el Observatorio de Precios y Mercados de la Consejería de Agricultura de la Junta de Andalucía. Sin duda ésta es una de las cuestiones de debe continuar para que mejore la eficacia global del sistema.
En términos generales la industria del aceite de oliva ofrece un panorama solvente, con un grupo de empresas líder bien dimensionadas y estructuradas y con presencia mayoritaria de capital vinculado a las áreas de producción. En este grupo está pendiente la probable salida del Fondo CVC del capital de Deoleo, lo que puede tener una repercusión importante en el sector, aunque hoy esta firma está lejos de la posición de “operador sistémico” que jugaba a principios del siglo XXI. Previsiblemente continuará el proceso de concentración, que resulta imprescindible para negociar con la gran distribución, operar en el mercado mundial, afrontar el crecimiento de las MDD y manejar adecuadamente las exigencias medioambientales
1 No se considera la campaña 22/23 debido a la anómala situación debido a la sequía. 2 Panel de Consumo del MAPA. La distribución organizada incluye hipermercados, supermercados y autoconsumo y tiendas de descuento.
3 Por ejemplo, la exportación a Estados Unidos en las últimas campañas se compone por un 60% como granel y un 40% envasado; además hay empresas que lo envasan en destino.
4 Según datos del Anuario ALIMARKET
5 Fuente: ASOLIVA
6 ELAIA se liquidó en 2020, cuando ya Mercadona había dejado atrás la figura de interproveedor que fue sustituida por un pequeño colectivo de suministradores para cada referencia. Sovena, por lo tanto, había dejado de ser interproveedor de la distribuidora. Llegó a reunir unas 15.000 hectáreas de olivar en Portugal, Marruecos, Andalucía y Extremadura, con una capacidad de producción de 20.000 toneladas anuales, siendo la mayor productora de olivar del mundo, junto a 4 almazaras. En la disolución Sovena se quedó los activos de Portugal y Marruecos, mientras Atitlan continuó con las plantaciones en España, de menor entidad, que finalmente sustituyó por cítricos y pistachos el año 2022.
7 CVC Capital Partners en España, además de en Deoleo, tiene inversiones en Cortefiel y en La Liga. En el mundo sus inversiones abarcan empresas de seguridad informática, relojes suizos, Formula Uno, parques temáticos, operadores logísticos, cable, piedra sintética, auxilio en carretera, supermercados, etc.
8 El proceso de concentración cooperativa ha abarcado más sectores: en 2011 la fusión con la SCA Agropecuaria del Sur supone la entrada en el sector de piensos, zoosanitarios y comercialización de porcino de capa blanca; en 2013 se crea la sección de cereales y en 2014 se incorporan la cooperativa vinícola de segundo grado Baco y Procasur, también de segundo grado y centrada en leche de cabra.
9 La información del INE no permite conocer el grado de concentración real del sector, ya que no consta la concentración empresarial ni la pertenencia a cooperativas de segundo grado.
Alimarket. Anuario. Varios años Alimarket, Revista Mensual. Informes Anuales Aceites de oliva y aceites vegetales. Varios años vegetales. Cooperativas Agroalimentarias. OSCAE 2023 INE Censo Agrario 20202 INE Encuesta Industrial 2022 Langreo A. (2010) La Estrategia empresarial en el sector del aceite de oliva y su evolución desde la transición política. Revista de Estudios Empresariales. Segunda Epoca, nº 1. Langreo A. (2010) El aceite de oliva en la historia reciente de España. Distribución y Consumo nº 114 Pagina Web ASOLIVA Página Web ANIERAC Página Web ORIVA Pagina Web MAPA Paginas Web empresas del sector Panel de Consumo. MAPA. Varios años
Descargar